This is a simple small USB to RS232 converter. One very cool aspect of this is that you don't need the comport number. Your windows application can determine the port number with some functions of the FTDI DLL file. With that it is also possible to determine whether the device is connected.
Of course I could have bought one, but that would have been too easy and not so much fun. Somehow I dont find the finished ones so handy because they have more pins than I need.
The device is customizable with the program FT_prog from FTDI. It is used to set the descriptors and serial number. The descriptors are then used to identify the device. Although only the product description can be changed in order to identify a custom utility. If the VID and PID remain the default (FTDI device) then no driver is needed.
Here is a picture of the neatly hand-soldered SSOP28 SMD package. It was taken with a USB microscope.
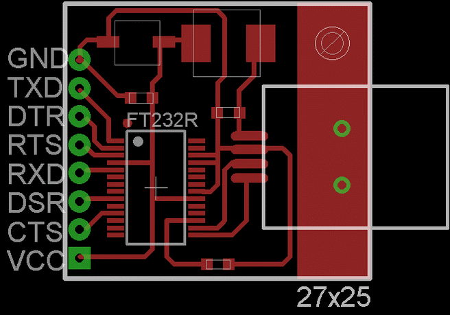
The PCB layout made with EAGLE.





|
LAST
|
NEXT
|
